“逾百亿外资项目”落地受阻?海口的官方通报很牛
周日时,一则以“逾百亿外资项目落地受阻”、“颠覆你对海南的认知”等“震惊体”为标题的消息在微信上流传。是一段电话录音,其主要内容是所谓的投资方跟海南的招商负责人员通电话,询问项目落地的进展、埋怨海口市政府的工作进度太慢进而攻击海南营商环境。
我详细听完了,就觉得心里特别不舒服。一是感觉这十分恶意,“投资方”在有选择性的说事情,之所以如此可能就是为了录音。二是感觉很“空”,除了标题那“惊悚”的百亿外资以外,录音中并没有项目的实质内容,没有提到“百亿”投资究竟是什么。三是没几个评论和点赞,但是有不少“转发”,感觉是有预谋有组织的。
今天,海口市官方通报就出来了,让我感觉很牛!
从声明中我们可以看到,所谓的投资方可能就是“联合国世界地球村有限公司”(注册于香港),计划在海口成立联合国世界地球村(海南)有限公司,并声称将投资百亿建设总部大厦项目。——虽然不能说这一定是骗子,但这公司名字却是熟悉的配方、熟悉的味道,就是那种不正经的、江湖味道。
官方通报中说:“经询市场监管部门,根据《企业名称禁限用规则》等相关文件规定,“世界”和“联合国”字样已分别于2018年和2021年被国家市场监督管理总局列为企业名称禁限用字号,因此该企业申请注册的名称不符合有关规定,我中心第一时间即向项目投资方反馈并耐心做好说明。经查询,该公司英文名为“UN WORLD GLOBAL VILLAGE LIMITED”,成立于2011年11月21日,系注册在香港的私人股份有限公司。根据该公司2022年向香港公司注册处提供的周年申报表,注册资本为1万元港币。”(笔者注:香港注册公司比较自由,名称选择比较宽松)
此外,这个通报是由海口龙华区招商引资和项目开发服务中心发出的,那个牛×公司是2023年3月15日与该中心对接的。我就在想,是不是有些不正经的“投资人”,还习惯于用信息不对称,去蒙骗相对基层的招商服务人员?
我也有点好奇,就这样的一个不知什么来路的香港公司,除了一个巨大无比的名头,究竟是干啥的?
于是,我就查了一下。
首先,这家公司被网上被投诉为“骗子公司”。
在知乎上有一个名为“威海乳山”的网友发帖说:近日,我因香港联合国世界地球村有限公司吴卫民诉我名誉侵权,向乳山市政府申请信息公开,就地球村有限公司在其网站所谓新闻动态及视频发布的《全球第二个“联合国地球村”在中国乳山选址考察》的“副市长确认了联合国地球村名下500亿欧元的银行资金凭证原件”,申请信息公开!
——这位网友很专业,他确实在申请信息公开后得到了政府的正式回应,以下是一点点截图:

乳山市政府的回应是:之后与该公司无任何合作!
从上面来看,这家公司号称的“百亿”投资有点少!如果再拿出所谓500亿欧元的银行资金凭证,不就在海口可以声称投资“千亿”啦?
详细情况我就不赘述了。
其次,这家公司真的在海南开了银行账户
这家巨大无比的企业,确实在2022年5月5日,在海南开设了资金账户。——所以请各位小心哦!开账户的目的肯定是为了收钱哦。
其三,这家巨大无比的企业,确实在海南有活动。
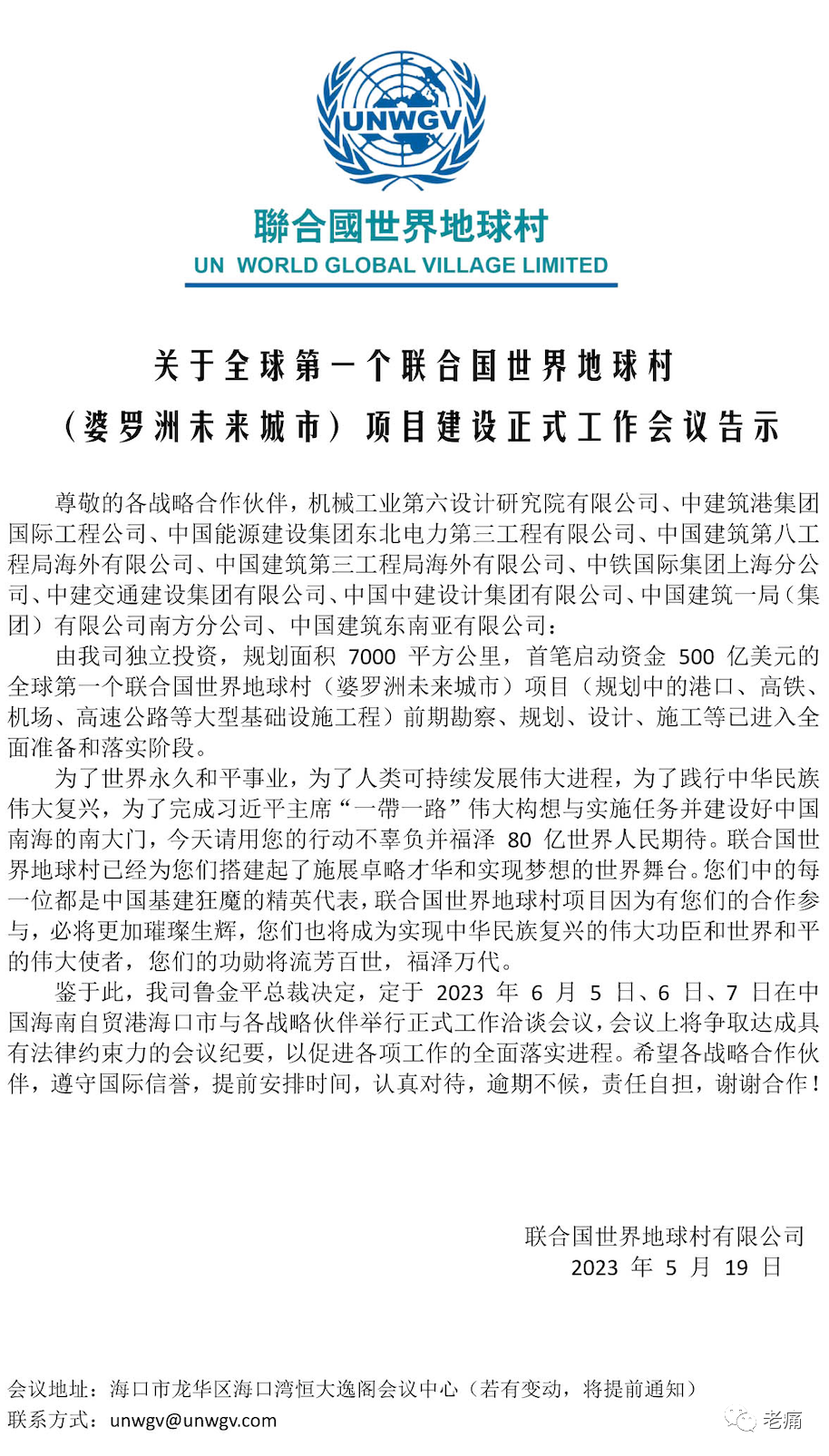
比如最近的这个《关于全球第一个联合国世界地球村(婆罗洲未来城市)项目建设正式工作会议告示》,见下图:

此外,他们公司还在博鳌搞过活动。又是自贸港、又是博鳌的,很有标签意义,估计也十分方便他们去外地吹牛。
再仔细翻翻网上信息,虽然该公司叫“联合国”……公司,但据“威海乳山”这位网友详细查询和“斗争”,他们已经不再对外声称是在联合国有正规登记的机构了。
总的来说,海口市的相关工作人员很有“背调”意识,对这些所谓的大投资方进行了背景调查;官方这样的公告很牛!字字很文明,文明地打了某些人的脸。
老痛(黄循鑫) 于 海口·紫贝山房