国务院批复,海南试点!
国务院关于同意扩大内地居民婚姻登记“跨省通办”试点的批复
国函〔2023〕34号
民政部:
你部关于扩大内地居民婚姻登记“跨省通办”试点的请示收悉。现批复如下:
一、同意扩大内地居民婚姻登记“跨省通办”试点。调整后,在北京、天津、河北、内蒙古、辽宁、上海、江苏、浙江、安徽、福建、江西、山东、河南、湖北、广东、广西、海南、重庆、四川、陕西、宁夏等21个省(自治区、直辖市)实施结婚登记和离婚登记“跨省通办”试点。
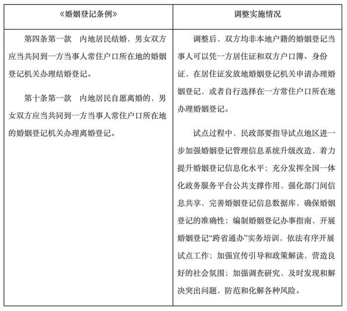
二、在试点地区,相应暂时调整实施《婚姻登记条例》第四条第一款、第十条第一款的有关规定(目录附后)。调整后,双方均非本地户籍的婚姻登记当事人可以凭一方居住证和双方户口簿、身份证,在居住证发放地婚姻登记机关申请办理婚姻登记,或者自行选择在一方常住户口所在地办理婚姻登记。
三、试点期为自批复之日起2年。
国务院
2023年5月12日
(此件公开发布)
国务院决定在内地居民婚姻登记“跨省通办”试点地区暂时调整实施《婚姻登记条例》有关规定目录
